Check out Dr. Anderson’s Google Scholar profile for current publication list.
Enzymatic cleaving of entangled DNA rings drives scale-dependent rheological trajectories
Philip Neill, Natalie Crist, Ryan McGorty, Rae Robertson-Anderson. Soft Matter (2024)
Molecular motors make waves and sculpt patterns
Rae M. Robertson-Anderson. Nature Physics (2024)
Kinesin and myosin motors compete to drive rich multiphase dynamics in programmable cytoskeletal composites
Ryan J. McGorty, Christopher J. Currie, Jonathan Michel, Mehrzad Sasanpour, Christopher Gunter, K. Alice Lindsay, Michael J. Rust, Parag Katira, Moumita Das, Jennifer L. Ross, Rae M. Robertson-Anderson. PNAS Nexus (2023)
Cooperative Rheological State-Switching of Enzymatically-Driven Composites of Circular DNA And Dextran
Juexin Marfai, Ryan J. McGorty, Rae M. Robertson-Anderson. Advanced Materials (2023)
Interplay of self-organization of microtubule asters and crosslinking protein condensates
Sumon Sahu, Prashali Chauhan, Ellie Lumen, Kelsey Moody, Karthik Peddireddy, Nandini Mani, Radhika Subramanian, Rae Robertson-Anderson, Aaron J. Wolfe, Jennifer L. Ross. PNAS Nexus (2023)
Polymer threadings and rigidity dictate the viscoelasticity of entangled ring-linear blends and their composites with rigid rod microtubules
Karthik R. Peddireddy, Ryan Clairmont, Rae M. Robertson-Anderson. Journal of Rheology (2023)
Nonlinear microscale mechanics of actin networks governedby coupling of filament crosslinking and stabilization
ME Dwyer, RM Robertson-Anderson, BJ Gurmessa. Polymers 14, 22, 4980 (2022).
Motor-driven advection competes with crowding to drive spatiotemporally heterogeneous transport in cytoskeleton composites
JY Sheung, J Garamella, SK Kahl, BY Lee, RJ McGorty, Rae M Robertson-Anderson. Frontiers in Physics (2022).
Crowding and confinement actin concert to slow DNA diffusion within cell-sized droplets.
MS Aporvari, S Dang, J Marfai, K Coursey, RJ McGorty, RM Robertson-Anderson. iScience 25, 105122 (2022).
OpTiDDM (Optical Tweezers integrating Differential Dynamic Microscopy) maps the spatiotemporal propagation of nonlinear stresses in polymer blends and composites
KR Peddireddy, R Clairmont, P Neill, RJ McGorty, RM Robertson-Anderson. Nature Communications 13, 5180 (2022)
Reconstituting and characterizing actin-microtubule composites with tunable motor-driven dynamics andmechanics
Mehrzad Sasanpour, Daisy H. Achiriloaie, Gloria Lee, Gregor Leech, Maya Hendija, K. Alice Lindsay, Jennifer L. Ross, Ryan J. McGorty, Rae M. Robertson-Anderson. JoVE (Journal of Visualized Experiments), 186, e64228 (2022).
Topological digestion drives time-varying rheology of entangled DNA fluids
D Michieletto, P Neill, S Weir, D Evans, N Crist, V Martinez, RM Robertson-Anderson. Nature Communications, 13, 4389 (2022).
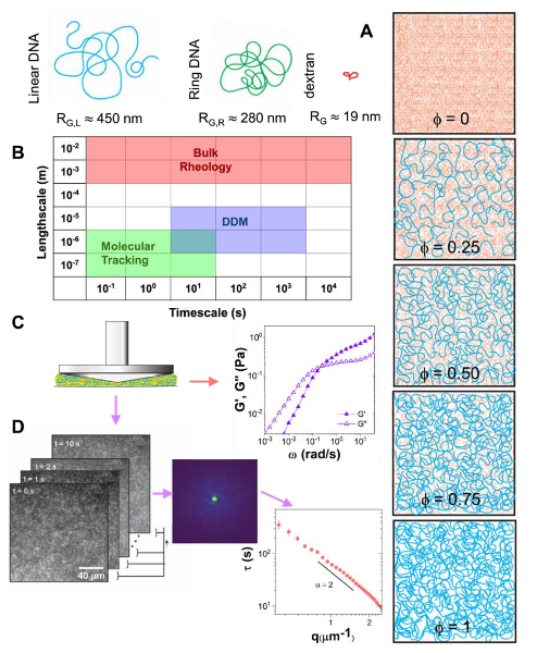
DNA topology dictates emergent bulk elasticity and hindered macromolecular diffusion in DNA-dextran composites
Pawan Khanal, Karthik R. Peddireddy, Juexin Marfai, Ryan McGorty, Rae M. Robertson-Anderson. Journal of Rheology, 66,4 (2022).
Quantifying Cytoskeleton Dynamics Using Differential Dynamic Microscopy
Hannah N. Verwei, Gloria Lee, Gregor Leech, Irene Istúriz Petitjean, Gijsje H. Koenderink, Rae M. Robertson-Anderson, Ryan J. McGorty. JoVE, 15, 184 (2022).
Sustained order–disorder transitions in a model colloidal system driven by rhythmic crosslinking
Lauren Melcher, Elisabeth Rennert, Jennifer Ross, Michael Rust, Rae Robertson-Anderson, Moumita Das. Soft Matter. 8, 15, 2920-27 (2022).
Rheology of Entangled Solutions of Ring–Linear DNA Blends
Dejie Kong, Sourya Banik, Michael J. San Francisco, Megan Lee, Rae M. Robertson Anderson, Charles M. Schroeder, Gregory B. McKenna
DNA Conformation Dictates Strength and Flocculation in DNA–Microtubule Composites
Karthik R. Peddireddy, Davide Michieletto, Gina Aguirre, Jonathan Garamella, Pawan Khanal, Rae M. Robertson-Anderson
Salt-Mediated Stiffening, Destruction, and Resculpting of Actomyosin Network
Bekele J. Gurmessa, Michael J. Rust, Moumita Das, Jennifer L. Ross, Rae M. Robertson-Anderson
Active Cytoskeletal Composites Display Emergent Tunable Contractility and Restructuring
Gloria Lee, Gregor Leech, Pancy Lwin, Jonathan Michel, Christopher Currie, Michael J. Rust, Jennifer L. Ross, Ryan J. McGorty, Moumita Das, Rae M. Robertson-Anderson. Soft Matter (2021)
Motor-Driven Restructuring of Cytoskeleton Composites Leads to Tunable Time-Varying Elasticity
Janet Y. Sheung, Daisy H. Achiriloaie, Christopher Currie, Karthik Peddireddy, Aaron Xie, Jessalyn Simon-Parker, Gloria Lee, Michael J. Rust, Moumita Das, Jennifer L. Ross, Rae M. Robertson-Anderson